Analog Devices / Maxim Integrated MAX17643 Step-Down DC-DC Converter

Analog Devices Inc. MAX17643 Step-Down DC-DC Converter is a high-efficiency, high-voltage, Himalaya synchronous step-down DC-DC converter with integrated MOSFETs operating over a 4.5V to 60V input. The MAX17643 delivers up to 2A and generates output voltages from 0.9V up to (0.9 x VIN)V. The feedback (FB) voltage is accurate to within ±1.4% over -40°C to +125°C. The device offers built-in compensation across the output-voltage range that eliminates the need for external components.

Analog Devices MAX17643 Step-Down DC-DC Converter features peak-current-mode control architecture and operate in fixed frequency forced PWM mode. The current-limit settings of the MAX17643 enable the Converters to supply load-current peaks up to 2A. These features allow the MAX17643 to support pulsed load applications such as communication modules with minimal output-voltage droop.

ADI MAX17643 achieves a low minimum on-time delivering high switching frequencies and a smaller solution size of a 12-pin (3mm x 3mm) TDFN package.

Features

  • Reduces external components and total cost
    • No schottky-synchronous operation
    • Internal compensation for any output voltage
    • All-ceramic capacitors, compact layout
  • Reduces number of DC-DC regulators to stock
    • Wide 4.5V to 60V input
    • Adjustable 0.9V to (0.9 × VIN) output
    • Up to 2A peak-load current
    • 400kHz to 2.2MHz Adjustable switching frequency with external synchronization
  • Reduces power dissipation
    • Peak efficiency of 91.6%
    • Auxiliary bootstrap LDO for improved efficiency
    • 4.65µA Shutdown current
  • Operates reliably in adverse industrial environments
    • Hiccup-mode overload protection
    • Adjustable soft-start
    • Built-in output-voltage monitoring with RESET
    • Programmable EN/UVLO threshold
    • Monotonic startup into pre-biased load
    • Overtemperature protection
    • Wide industrial -40°C to +125°C ambient operating temperature range/ -40°C to +150°C junction temperature range
    • Complies with CISPR22 (EN55022) class B conducted and radiated emissions

Applications

  • Industrial-control power supplies
  • General-purpose point-of-load
  • Distributed supply regulation
  • Base-station power supplies
  • Wall transformer regulation
  • High-voltage, single-board systems
  • Pulsed-load applications
  • Communication modules

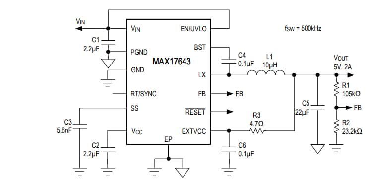
Typical Application Circuit

Application Circuit Diagram - Analog Devices / Maxim Integrated MAX17643 Step-Down DC-DC Converter
Published: 2021-02-22 | Updated: 2023-04-14