Microchip Technology UCS3205 22V Bi-directional Load Switch
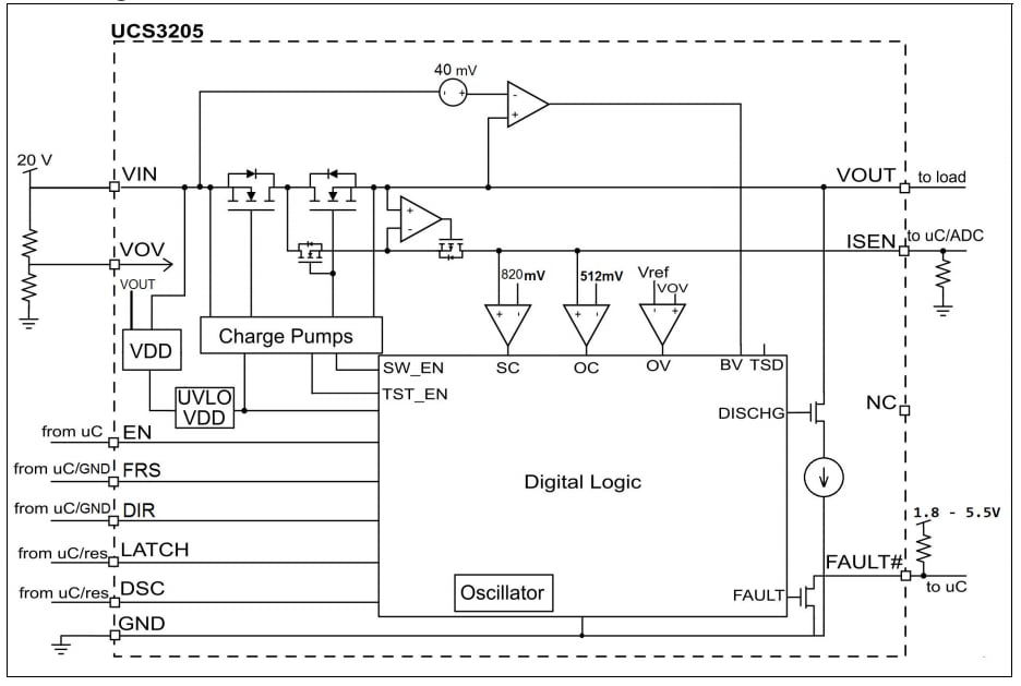
Microchip Technology UCS3205 22V Bi-directional Load Switch comes with Fast Role Swap (FRS) capability. The UCS3205 load switch features configurable over-current limiting, auto-recovery or latch-off fault response, overvoltage lockout, back-voltage protection, slew rate control, and quick output discharge. This load switch is perfect for USB power delivery port management applications, supporting up to 5A at 20V for 100W power delivery specified loads. This device operates from 2.85V to 22V input voltage range and -40°C to +125°C temperature range. The UCS3205 is available in a 19-lead 3mm x 3mm x 0.9mm VQFN package. Microchip Technology UCS3205 22V Bi-directional Load Switch is suitable for consumer, industrial, and automotive power protection.Features
- Integrated N-channel load switch
- Fast Role Swap (FRS) capability that meets the USB power delivery specification requirements
- Configurable current limit threshold with an external resistor
- Scaled analog voltage output of current flowing through the switch for external measurement
- Auto-recovery fault handling or latch mode
- Configurable overvoltage lockout
- Back-voltage protection
- Output voltage slew rate control
- Configurable quick output discharge
- Overtemperature protection (thermal shutdown)
- Package
- 19-Lead 3mm x 3mm x 0.9mm VQFN
Applications
- USB power delivery
- Consumer, industrial, and automotive power protection
Specifications
- 2.85V to 22V input voltage range (supply voltage can be VIN or VOUT)
- 5A continuous current
- 30mΩ typical on-resistance
- -40°C to +125°C operating temperature range
- -55°C to +150°C storage temperature range
Block Diagram
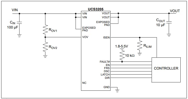
Application Circuit
Published: 2020-12-31
| Updated: 2024-08-15
