Monolithic Power Systems (MPS) MPQ4312 Synchronous Step-Down Converters

Monolithic Power Systems (MPS) MPQ4312 Synchronous Step-Down Converters offer a configurable frequency with integrated internal high-side and low-side power MOSFETs (HS-FET and LS-FET). The MPQ4312 delivers up to 2A of highly efficient output current (IOUT) with current mode control for fast loop response. The device provides a 3.3V to 45V wide input voltage (VIN) range facilitating a variety of step-down applications in automotive input environments. The 1.7μA shutdown current (ISD) permits the device to be used in battery-powered applications.

The MPS MPQ4312 Synchronous Step-Down Converters offer high power conversion efficiency across the entire load range, performed by scaling down the switching frequency (fSW) under light-load conditions. This operation results in reduced switching and gate driver losses. The device's open-drain power good (PG) signal indicates whether the output is within 95% to 105% of its nominal voltage.

Further features on the MPQ4312 include frequency foldback to prevent inductor current (IL) runaway during start-up and thermal shutdown to provide reliable, fault-tolerant operation.

The MPQ4312 is housed in a QFN-20 (4mm x 4mm) package.

Features

  • Wide 3.3V to 45V operating input voltage (VIN) range
  • 2A Continuous output current (IOUT)
  • 1.7μA Low Shutdown Supply Current (ISHDN)
  • 18μA Sleep mode quiescent current
  • Internal 48mΩ high-side and 20mΩ low side MOSFETs
  • 350kHz to 1000kHz Configurable Switching Frequency (fSW) for car battery applications
  • Synchronizable with an external clock
  • Out-of-phase synchronized clock output
  • Frequency Spread Spectrum (FSS) for low EMI
  • Symmetric VIN for low EMI
  • Power Good (PG) output
  • External Soft Start (SS)
  • 100ns Minimum on time
  • Selectable Advanced Asynchronous Mode (AAM) or Forced Continuous Conduction Mode (FCCM)
  • Low-dropout mode
  • Hiccup Over-Current Protection (OCP)
  • Available in a QFN-20 (4mm x 4mm) package
  • Available in a wettable flank package
  • Available in AEC-Q100 grade 1

Applications

  • Automotive infotainment
  • Automotive clusters
  • Advanced Driver Assistance Systems (ADAS)
  • Industrial power systems

Typical Application

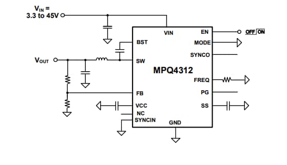
Application Circuit Diagram - Monolithic Power Systems (MPS) MPQ4312 Synchronous Step-Down Converters

Efficiency vs. Load Current

Performance Graph - Monolithic Power Systems (MPS) MPQ4312 Synchronous Step-Down Converters
Published: 2022-06-08 | Updated: 2022-10-20