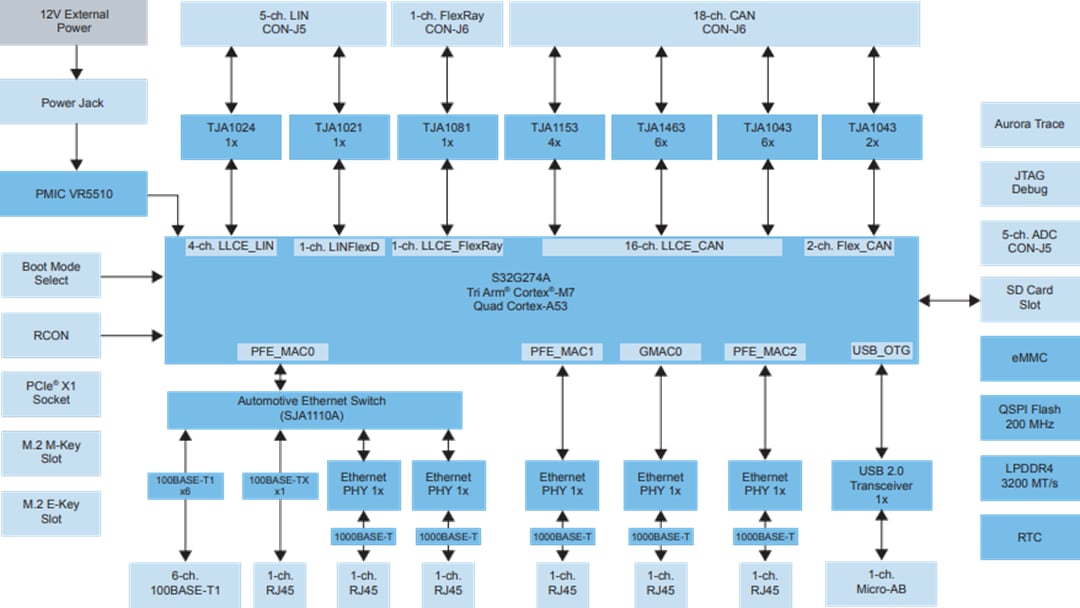
NXP Semiconductors S32G Reference Design 2 (S32G-VNP-RDB2)
NXP Semiconductors S32G Reference Design 2 (S32G-VNP-RDB2) is a compact, highly optimized, and integrated evaluation board engineered for vehicle service-oriented gateway (SoG), domain control applications, high-performance processing, and safety and security applications. The S32G-VNP-RDB2 is based on the S32G2 Vehicle Network Processor, with quad Arm® Cortex®-A53 cores and triple, dual-core lockstep Arm Cortex-M7 cores.The NXP Semiconductors S32G Reference Design 2 offers high-performance computing capacity and rich input/output(I/O), providing a reference for a variety of typical automotive applications, such as central gateway, domain controller, FOTA, secure key management, smart antenna, and high-performance central compute nodes.
Features
- S32G274A Vehicle Network Processor
- Core: 3x Arm Cortex-M7 LS pairs, 4x Cortex-A53 cores
- Memory: 8MB system RAM, 32KB standby RAM, DRAM I/F, QuadSPI I/F, eMMC/SDXC
- Communications: FlexCAN, LINflexD, FlexRay, DSPI, I2C, PCIe® 3.0, USB 2.0
- Ethernet Networks: 1Gbit MAC, 1Gbit/2.5Gbit MAC (PFE_MAC0), 1Gbit MAC (PFE_MAC2), 1Gbit MAC (PFE_MAC1)
- Security: HSE, XRDC, eFuse, Lifecycle
- Safety: 2x Safe DMA, FCCU, and LBIST/MBIST
- ADC/Timers: 12-bit SAR ADC, System timer module, software watchdog timer, periodic interrupt timer, FlexTimer, Real-Time Clock
- 64MB NOR Flash
- 32GB eMMC
- 4GB LPDDR4 memory
- SD card slot
- 1x USB 2.0
- 6x 100BASE-T1 Ethernet
- 5x 1000BASE-T Ethernet
- 1x 100BASE-TX Ethernet
- 18x FlexCAN
- 5x LINFlexD
- 1x FlexRay
- 5x ADC, 1x DSPI, 1x I2C
- PCIe X1
- 1x M.2 M-key, 1x M.2 E-key
- Supports functional safety features
- ASIL D S32G274A vehicle network processor
- ASIL D VR5510 power management IC
- ASIL B SJA1110A Ethernet switch
- Fault management and reset logic circuits
- Enablement Tools
- NXP S32 Design Studio, Yocto, EB tresos™
- Linux®, FreeRTOS™, Real-Time Drivers (RTDs)
- Compiler: Green Hills®, gcc
- Debugger: Lauterbach, S32G Debug Probe
Kit Contents
- S32G Reference Design Board 2
- Universal AC Adapter
- AC-DC 12V, 6.67A power supply
- 16GB SD Card
- DuPont Line
- 2x USB A-to-Micro B cables (UART0/1)
- Ethernet and Ethernet loopback cables
- 100BASE-T1 Ethernet cable
- J5 cable (LIN/ADC)
- J6 cable (CAN/FlexRay)
- 4x Heatsinks
- 4x Thermal Pads
- M2 Screws
S32 Design Studio
The S32 Design Studio is a complimentary Integrated Development Environment (IDE) for automotive and ultra-reliable Arm-based microcontrollers and processors that enable editing, compiling, and debugging of designs.
The S32DS for S32 Platform offers designers a straightforward development tool with no code-size limitations, based on open-source software including Eclipse IDE, GNU Compiler Collection (GCC), and GNU Debugger (GDB).
NXP software, along with the S32 Design Studio IDE, provides a comprehensive enablement environment that reduces development time.
Videos
Board Layout
Block Diagram
