Skyworks Solutions Inc. SKY67177-11EKx Evaluation Kits

Skyworks Solutions Inc. SKY67177-11EKx Evaluation Kits test the performance of the SKY67177-11 High-Gain, Low-Noise Amplifier. These kits include three variants for varying frequency ranges: SKY67177-11EK1 for the 2.3GHz to 2.7GHz range, SKY67177-11EK2 for the 3.3GHz to 4.2GHz range, and SKY67177-11EK3 for the 4.8GHz to 5.0GHz range. The SKY67177-11 Amplifier features second-stage bypass and exceptional linearity. The compact 3mm x 3mm, 16-pin QFN package LNA is designed for 4G LTE and 5G NR base stations operating from 2.3GHz to 5GHz. Internal active bias circuitry provides stable performance over temperature and process variation.

Features

  • Three variants available
    • SKY67177-11EK1 for 2.3GHz to 2.7GHz
    • SKY67177-11EK2 for 3.3GHz to 4.2GHz
    • SKY67177-11EK3 for 4.8GHz to 5.0GHz

Applications

  • 4G LTE and 5G NR base stations
  • Receive LNA for micro-cell, macro-cell, and massive MIMO base stations
  • Massive MIMO active antenna arrays
  • Land mobile radios and military communications

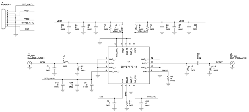
Schematic

Schematic - Skyworks Solutions Inc. SKY67177-11EKx Evaluation Kits
Published: 2024-10-30 | Updated: 2025-01-21