STMicroelectronics VIPER122 High Voltage Converter

STMicroelectronics VIPER122 High Voltage Converter combines a 730V rugged power MOSFET with PWM control. The high-performance, high-voltage converter embeds a high-voltage startup with current sense circuitry, reducing components in a BOM. STMicroelectronics VIPER122 offers a burst mode feature allowing a very low input power consumption at light loads. The VIPER122 also features frequency jittering that spreads the EMI and enables the use of a smaller filter.

Features

  • Designed for use in switch-mode power supplies (SMPS) in a variety of applications
  • 730V avalanche rugged power MOSFET
  • PWM controller
  • 3.3V reference voltage
  • Frequency jittering
  • 40mW no-load input power at 230VAC
  • Short-circuit protection
  • Thermal shutdown

Applications

  • Home appliances
  • Consumer goods
  • Industrial
  • Lighting

Videos

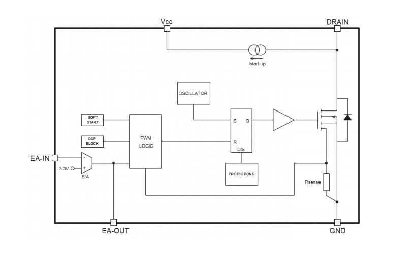
Block Diagram

Block Diagram - STMicroelectronics VIPER122 High Voltage Converter
Published: 2019-07-23 | Updated: 2025-12-01