TDK InvenSense CH101 Distance Sensor
TDK InvenSense CH101 Distance Sensor is a miniature, ultra-low power ultrasonic Time-of-Flight (ToF) range sensor based on Chirp’s patented MEMS technology. The CH101 Sensor comes in a system-in-package that integrates Piezoelectric Micromachined Ultrasonic Transducer (PMUT) with an ultra-low-power System on Chip (SoC) in a miniature, reflowable package. This fast distance sensor provides accurate range measurements to targets at distances up to 1.2m. The CH101 Distance Sensor can detect multiple objects, works in any lighting conditions, including full sunlight, and provides millimeter-accurate range measurements. This sensor features a low-power microcontroller running advanced ultrasound firmware, a dedicated programmable range interrupt pin, and a single sensor for receiving and transmitting.The CH101 Distance Sensor operates from a voltage range of 1.62V to 1.98V and takes 60ms of time to program. These distance sensors come in an 8-pin, 3.5mm x 3.5mm x 1.26mm Land Grid Array (LGA) package. Typical applications include drones and robotics, mobile and computing devices, obstacle avoidance, printers and scanners, proximity sensing, and smart homes.
Features
- Fast and accurate range-finding
- 4cm to 1.2m operating range
- Sample rate up to 100 samples/sec
- 1mm RMS range noise at 30cm range
- Programmable modes optimized for medium and short-range sensing applications
- Customizable Field of View (FoV) up to 180°
- Multi-object detection
- Works in sunlight and any other lighting
- Insensitive to object color, detects optically transparent surfaces like glass windows
- Easy to integrate
- Single sensor for receive and transmit
- 1.8V single supply voltage
- I2C fast-mode compatible interface and data rates up to 400kbps
- Dedicated programmable range interrupt pin
- Platform-independent software driver enables turnkey range-finding
- Miniature integrated module
- Compatible with standard SMD reflow
- Low-power microcontroller running advanced ultrasound firmware
- -40°C to +85°C operating temperature range
- Ultra-low supply current
- 1 sample/s
- 13µA (10cm max range)
- 15µA (1m max range)
- 30 samples/s
- 33µA (10cm max range)
- 130µA (1m max range)
- 1 sample/s
Applications
- Augmented and virtual reality
- Drones and robotics
- Mobile and computing devices
- Obstacle avoidance
- Printers and scanners
- Proximity sensing
- Presence detection
- Always-on sensing to lock/unlock and power on/off notebooks, tablets, and white goods
- Smart home
Specifications
- 1.62V to 1.98V operating voltage range
- 3.5mm x 3.5mm x 1.26mm dimensions
- 8-pin LGA package
- 60ms programming time
Videos
Resources
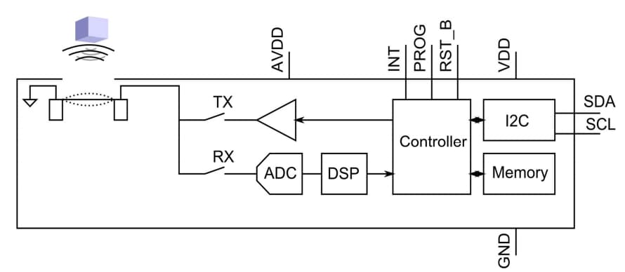
Block Diagram
Published: 2020-08-27
| Updated: 2024-09-03
